| Availability: | |
|---|---|
| Quantity: | |
Lingwen37
LW
Automatic Assembly Machine for Straight Puncture
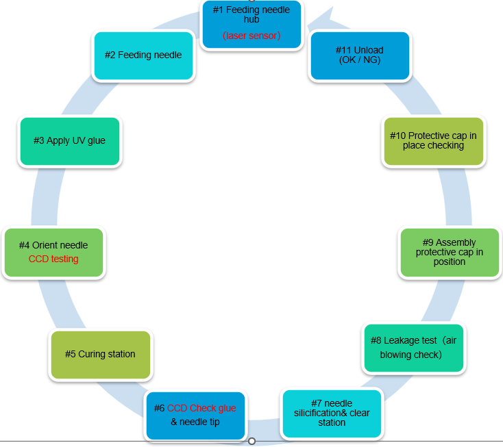
1、Process flow chart:
1) Automatic feeding needle hub
2) Automatic feeding needle with CCD system to control needle bevel
3) Press the needle into needle hub
4) Apply UV glue and with CCD system inspection
5) Curing
6) Flow testing
7) Automatic feeding protective cap
8) Unload finished products with OK / NG


2、Machine Functions:
1 ) Automatic loading components
2 ) Production data can be traced
3 ) Apply UV glue , Curing , Vision inspection
4 ) Monitoring forming shape quality by CCD
5 )High efficient and capacity 1800~4000PCS/H
3.Details Machine features:
1) Machine has a stable quality control in automatic adhesive dispensing system
2) Straight Puncture needle machine provides apply silicon oil function for needle
3) We have a CCD online testing for needle tip quality and needle length
4) It reduces the scrap rate of products and realized fully automated operation.
5) Machine is equipped with many functions ,such as feed needle, apply UV adhesive ,detect needle tip,needle burr, needle Tip damage checking ,UV curing by CCD, and so on.
4、lead time
4 months
5、Packaging
Wooden case
6、warranty time
1 year
7、After-sales service
Support 7*24H,training support,Installation, wear parts..

Automatic Assembly Machine for Straight Puncture
1、Process flow chart:
1) Automatic feeding needle hub
2) Automatic feeding needle with CCD system to control needle bevel
3) Press the needle into needle hub
4) Apply UV glue and with CCD system inspection
5) Curing
6) Flow testing
7) Automatic feeding protective cap
8) Unload finished products with OK / NG


2、Machine Functions:
1 ) Automatic loading components
2 ) Production data can be traced
3 ) Apply UV glue , Curing , Vision inspection
4 ) Monitoring forming shape quality by CCD
5 )High efficient and capacity 1800~4000PCS/H
3.Details Machine features:
1) Machine has a stable quality control in automatic adhesive dispensing system
2) Straight Puncture needle machine provides apply silicon oil function for needle
3) We have a CCD online testing for needle tip quality and needle length
4) It reduces the scrap rate of products and realized fully automated operation.
5) Machine is equipped with many functions ,such as feed needle, apply UV adhesive ,detect needle tip,needle burr, needle Tip damage checking ,UV curing by CCD, and so on.
4、lead time
4 months
5、Packaging
Wooden case
6、warranty time
1 year
7、After-sales service
Support 7*24H,training support,Installation, wear parts..
